X
  GO
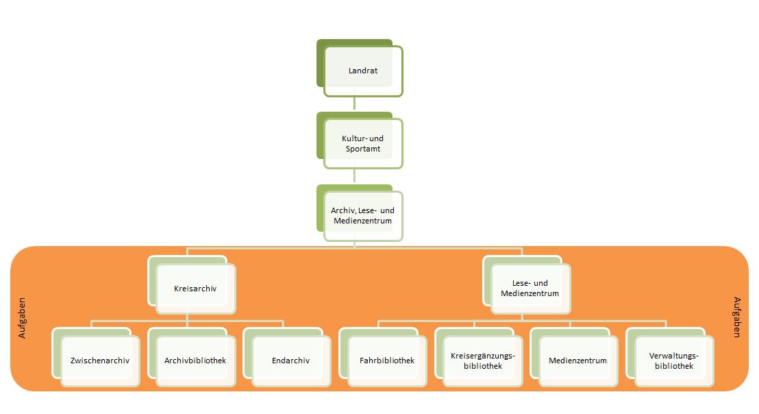
Verwaltungsstruktur